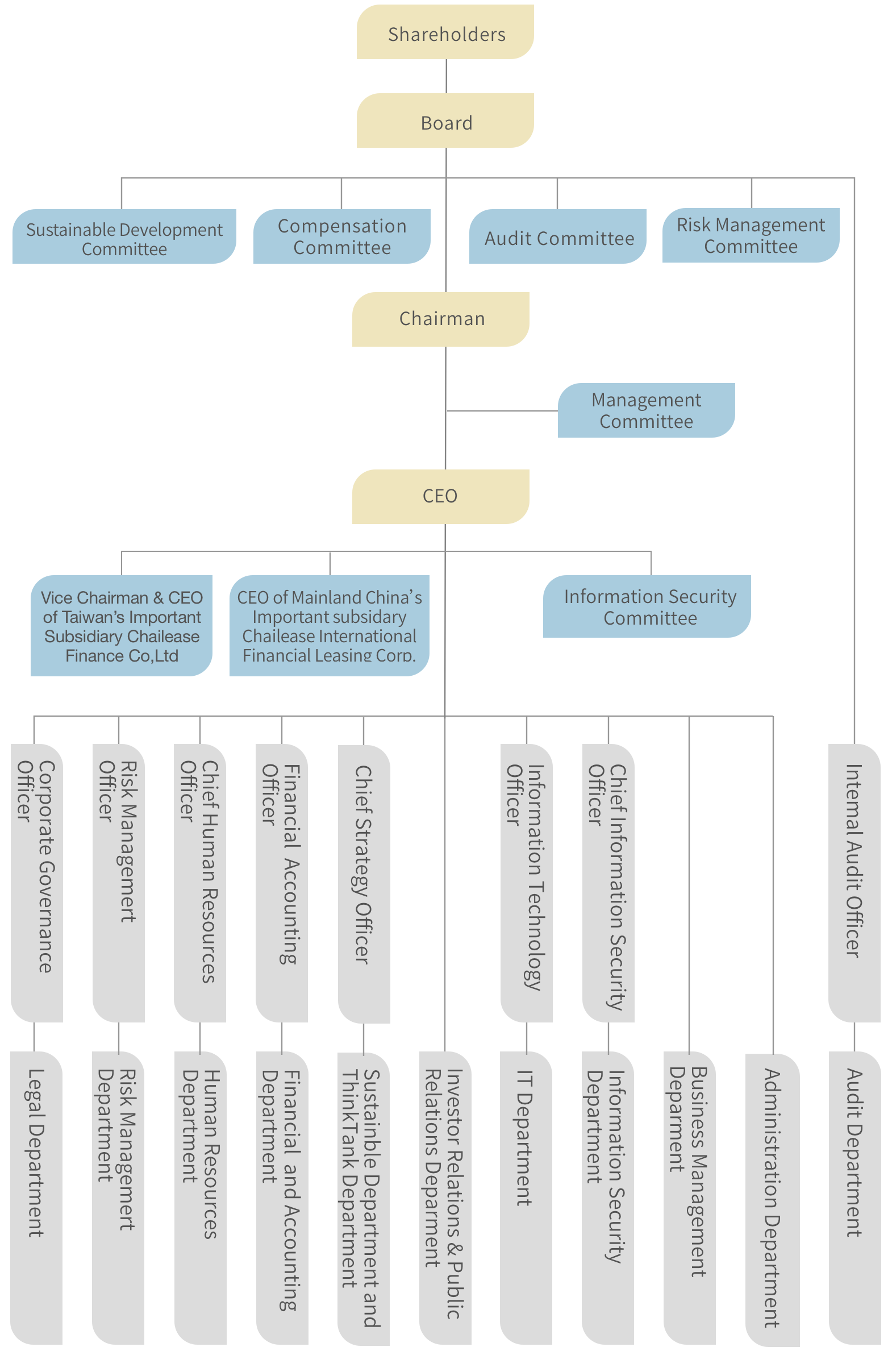
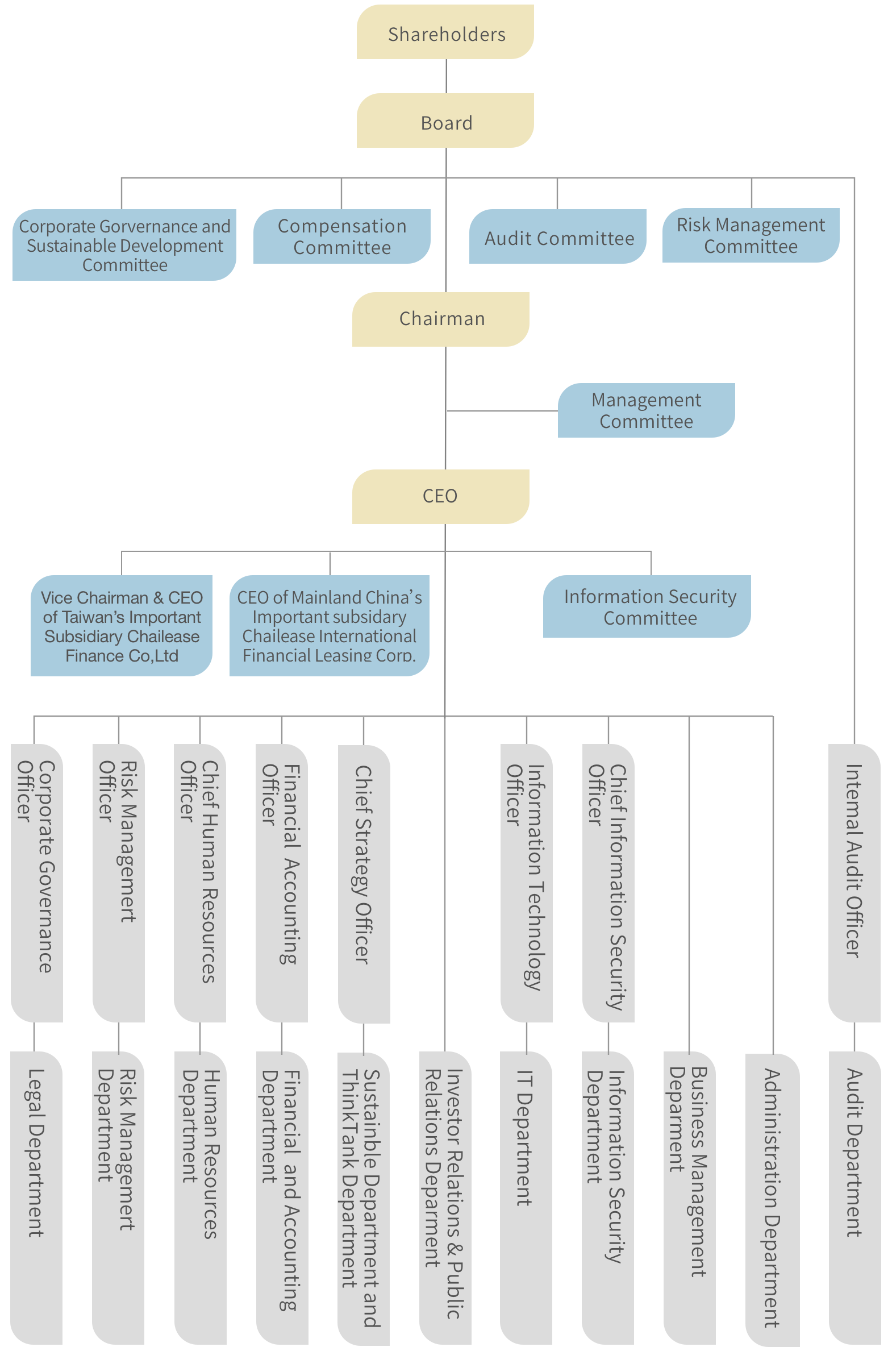
About Us
Executive Chairman Fong-Long Chen
Card image cap
Master of Science, Sloan School of Management, MIT, USA

Accountable to the board of directors for all activities of the company. Directs the company in establishing long-term plans, strategy and policy.

Important Regional Operating Officer Simon Hou
Card image cap
EMBA, Fudan University

Vice Chairman of Taiwan's Important subsidiary-Chailease Finance Co., Ltd.

Important Regional Operating Officer Kuen-Ming Chen
Card image cap
Bachelor of Accountancy, National Chung Hsing University

Vice Chairman of Mainland China's Important subsidiary- Chailease International Financial Leasing Corp.

Chief Human Resource Officer Jenny Cheng
Card image cap
EMBA, National Taiwan University

Plans, controls and develops the HR function of the company, to ensure the development and implementation of appropriate human resources policies to attract, retain and develop staff to meet business plans/needs.

Chief Strategy Officer Ying-Chih Liao
Card image cap
Ph. D Program, Harvard University, USA

Responsible for the overall development and supervision of company-wide strategic planning activities. Counsels top management on the strategic plan and other company issues.

Audit Officer Charles Yang
Card image cap
MBA, Kansas State University, USA

Responsible for the management of the audit function of the company.

Finance Accounting officer Wen-Cheng Chen
Card image cap
Bachelor of Economics, National Chung Hsing University

Plans, directs and controls the whole company's overall financial plans and policies, accounting practices, and relationships with lending institutions, shareholders and the financial communities.

Risk Management Officer Jenn-Yuan Liu
Card image cap
EMBA, Yuan Ze University

Lead Risk Management Department of the Company to handle risk relative affairs such as risk management policies and subsidiaries' risk control system.

Information Technology Officer &
Chief Information Security Officer
Joseph Tseng
Card image cap
EMBA program, Ming Chuan University

Lead IT Department of the Company to handle IT relative affairs such as information development strategies and information safety policies, IT applications and data integration.